

修改时间:2025-09-03 16:18:18 浏览次数:198次

GY4202系列无线高压电流互感器变比测试仪突破传统结构,专为在线测量60KV以下高低压电流互感器一二次回路的电流、变比、比差、角差、相别、极性、漏电流等而精心设计制造的,采用最新CT技术及掩膜数字集成技术,由专用高压检测仪、低压电流钳、主机、高压绝缘杆、监控软件等组成,由专用高压检测仪、低压电流钳、主机、高压绝缘杆、监控软件等组成,其无线传送测试数据能穿透楼房障碍,直线传输距离达30米。若不使用绝缘杆,还可以当作高精度低压钳形电流表、漏电流表使用,能准确测出…
一、产品特性:
电流钳选用特殊合金,采用最新CT技术及磁性屏蔽技术,几乎不受外界磁场的影响,确保了常年无间断监测的高精度、高稳定性、高可靠性。
主机豪华蓝屏LCD显示,一目了然,同时具有超大存储空间,能存储2800组数据。
监控软件具有在线实时监控与历史查询功能,动态显示,波形指示,变比、频率指示、具有****、最小、平均值指示,具有报警值设定及报警指示功能,具有历史数据读取、查阅、保存、分析、处理、排序、拟合曲线、报表、打印等功能。
高压检测仪连接5节绝缘杆,可用于60KV以下的高低压线路电流测量、互感器、变压器两侧电流大小、变比测试,在线电流监测,其专用高压电流钳通过按压或退拔绝缘杆能方便钳夹或撤离被测导线,省时快捷,广泛应用于变电站﹑发电厂﹑工矿企业以及检测站﹑电工维修部门进行电流检测、电力稽查、反窃电、野外电工作业等。绝缘杆轻便,具有防潮﹑耐高温﹑抗冲击﹑抗弯﹑高绝缘、可伸缩等特点。
GY4202系列无线高压电流互感器变比测试仪简称无线高压变比测试仪,同时具有:高低压钳形电流表、高空电流测试仪、高空漏电流测试仪、高精度钳形漏电流表等产品的功能。
GY4202B无线高压电流互感器变比测试仪同时具有一二次回路核相、相序判断等功能。
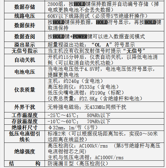
二、技术参数:






Scan the QR code